近日,
柳州市住房公积金管理中心
发布了9项关于
住房公积金政策的征求意见稿
此次集中征求意见的截止日期
均为2026年3月17日
具体内容如下
↓↓↓

此次征求意见稿,经过小编整理,主要包含支持刚性和改善性需求、加大租房提取支持、拓展提取使用范围和扩大制度覆盖面四个方面。
支持刚性和改善性需求
关于调整住房公积金个人住房贷款额度上限的通知(征求意见稿)
调整住房公积金个人住房贷款额度上限:
住房公积金个人住房贷款额度上限从70万元调整至80万元。
政策解读:结合柳州市住房公积金管理中心资金流动性情况及柳州市现有房价水平,适当上调住房公积金个人住房贷款额度上限。
2.现役或退役军人家庭贷款额度上浮20万:
关于给予现役或退役军人家庭上浮住房公积金个人住房贷款额度上限的通知(征求意见稿)
一、给予现役或退役军人家庭上浮住房公积金贷款额度上限
在符合柳州市住房公积金贷款条件的前提下,现役或退役军人家庭申请住房公积金贷款时:
(一)上浮住房公积金贷款额度上限20万元。
(二)所需证明材料:现役或退役军人需提供身份证明材料(包括但不限于现役军官证、退役军人优待证等);其他所需贷款材料按照住房公积金贷款办理材料清单提供。
(三)符合条件的借款申请人家庭仅可享受一次上浮住房公积金贷款额度上限的政策。
二、上浮住房公积金贷款额度上限政策相关规定
同时满足多项上浮住房公积金贷款额度上限政策条件的,可自主选择其中一项。
政策解读:
(一)给予现役或退役军人家庭上浮住房公积金贷款额度上限
1.在符合柳州市住房公积金贷款条件的前提下,现役或退役军人家庭申请住房公积金贷款时,上浮住房公积金贷款额度上限20万元。
例如,现阶段住房公积金贷款额度上限为80万元,上浮住房公积金贷款额度上限20万元,现役或退役军人家庭住房公积金贷款额度上限即为100万元。
2.所需证明材料:现役或退役军人需提供身份证明材料(包括但不限于现役军官证、退役军人优待证等);其他所需贷款材料根据购房类型按照住房公积金贷款办理材料清单提供,该清单可在柳州市住房公积金管理中心网站查看或下载。
3.使用次数:以家庭为单位,仅可享受该类上浮住房公积金贷款额度上限一次。
(二)上浮住房公积金贷款额度上限政策相关规定
借款申请人家庭同时满足多项上浮住房公积金贷款额度上限政策条件的,可自主选择其中一项**方案,不可叠加上浮住房公积金贷款额度上限。
3.二手房贷款期限调整至40年:
关于调整二手房住房公积金个人住房贷款房龄审核要求的通知(征求意见稿)
借款申请人申请二手房住房公积金个人住房贷款,所购住房房龄加贷款期限之和由不超过35年调整为不超过40年。
政策解读:借款申请人申请二手房住房公积金个人住房贷款的,所购住房房龄加贷款期限之和由不超过35年调整为不超过40年。
同时,贷款期限*长不超过30年,贷款期限可延长至借款申请人法定退休年龄后5年。
4.优化租房提取金额纳入贷款额度计算:
关于进一步优化租房提取金额纳入贷款额度计算政策的通知(征求意见稿)
借款申请人家庭自申请住房公积金个人住房贷款时,往前追溯五年内其租赁住房提取的住房公积金,可纳入住房公积金个人账户余额关联计算住房公积金个人住房贷款额度。
政策解读:
借款申请人家庭自申请住房公积金个人住房贷款时,其租赁住房提取的住房公积金,可100(原为50%)纳入住房公积金个人账户余额关联计算住房公积金个人住房贷款额度;时间范围不调整,仍为住房公积金个人住房贷款申请时往前追溯五年。
加大租房提取支持
提高租房提取额度:
关于提高住房公积金租房提取额度的通知(征求意见稿)
一、提高缴存人提取额度。缴存人租住商品住房的,每人每月提取额度为1300元;符合**生育政策生育二孩(含)以上的缴存人租住商品住房的,每人每月提取额度为1700元。
二、调整提取计算方式。将原“按家庭”定额提取的方式,调整为“按缴存人”定额提取。
政策解读:
(一)提高租房提取额度
1.租住商品住房的缴存人,不论单身、已婚,租房提取额度提高至1300元。即:单身缴存人每年提取住房公积金支付房租额度上限从10800元提高至15600元;租住商品住房的已婚缴存人,从“按家庭”每月1300元调整为“按缴存人”每月1300元,若夫妻双方均在柳州市住房公积金管理中心缴存的,夫妻双方的租房提取总额度从每月1300元调整至2600元,每年提取住房公积金支付房租总额度上限从15600元提高至31200元;
对符合**生育政策生育二孩(含)以上的家庭租住商品住房的,夫妻双方的租房提取总额度从“按家庭”每月1500元调整为“按缴存人”每月1700元。若夫妻双方均在柳州市住房公积金管理中心缴存的,夫妻双方的租房提取总额度从每月1500元调整至3400元,每年提取住房公积金支付房租总额度上限从18000元提高至40800元。
多孩家庭租房提取住房公积金**登记需提供能够反映直系亲属关系的材料,如《出生医学证明》或户口簿等。
2.缴存人租住公共租赁住房的,仍按照实际住房支出全额提取。
3.新市民、青年人,即未获得柳州市户籍、40周岁以下(含40周岁)的缴存人可全额提取每月缴存的住房公积金用于支付房租。
(二)提取频次
符合条件的缴存人可按月提取住房公积金用于支付房租。
拓展提取使用范围
1.提取公积金支付物业服务费:
关于开办提取住房公积金支付物业服务费业务的通知(征求意见稿)
一、开办提取住房公积金支付物业服务费业务。
二、提取住房公积金支付物业服务费的业务规则,由柳州市住房公积金管理中心制定实施。
政策解读:
(一)开办提取住房公积金支付物业服务费业务。符合条件的缴存人,可按规定申请提取住房公积金用于支付自住住房的物业服务费用,进一步拓展住房公积金使用范围,提升资金使用效率。
(二)业务规则由市住房公积金中心结合实际制定,包括具体的提取额度、适用范围、申请条件及办理流程等,并负责组织实施和解释工作。
2.扩大公积金大修提取范围:
关于扩大住房公积金大修提取适用范围的通知(征求意见稿)
一、缴存人持登记时间满10年的本人或配偶名下柳州市自住住房不动产权证书,可申请办理住房公积金大修提取业务。
二、每位缴存人每次大修提取时间间隔须满10年,提取金额不超过5万元。
政策解读:
(一)提取条件
1.缴存人及其配偶名下的不动产权证书登记时间须满10年;
2.同一缴存人(含其配偶名下)持有多套登记时间满10年的柳州市自住住房时,仅可就其中一套住房的大修费用申请提取。
(二)提取额度
提取金额不超过5万元。在10内年,缴存人住房公积金个人账户不足5万元时申请提取的,后期不得累计补提。
例:缴存人A个人账户余额为3万元,提取3万元后,10年内不得再以大修事由申请补提剩余2万元。
(三)提取频次
符合条件的缴存人每间隔10年及以上可申请提取一次。
3.公积金用于加装电梯:
关于扩大提取住房公积金用于既有住宅加装电梯业务适用范围的通知(征求意见稿)
一、提取业务适用的既有住宅所辖区域扩大至柳州市行政区域范围。
二、提取业务适用的既有住宅房屋范围扩大至所有类型的既有住宅。
三、其他事项仍按照《关于加大住房公积金对缴存人租房和既有住宅加装电梯支持力度的通知》(柳房金〔2022〕3号)相关规定执行。
政策解读:
(一)适用既有住宅所辖区域扩大
从原来的柳州市区扩大至柳州市行政区域范围,涵盖鹿寨、柳城、融安、融水、三江五县。
(二)适用既有住宅房屋类型扩大
从原来的普通型既有住宅扩大至所有类型的既有住宅,包括自建房、别墅、已预留电梯井住宅。
扩大制度覆盖面
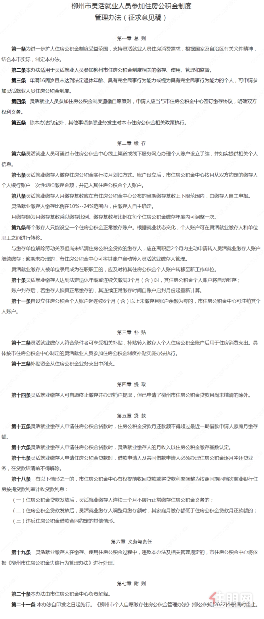
灵活就业人员参加:

政策解读:
(一)明确适用对象
年满16周岁且未达到法定退休年龄、具有完全民事行为能力或视为具有完全民事行为能力的个人,可申请参加灵活就业人员住房公积金制度。
(二)参与方式与缴存机制
1.自愿参与:灵活就业人员可自愿与市住房公积金中心签订缴存协议参加住房公积金制度。
2.开户便捷:支持线上线下两种方式办理开户。
(1)线上办理流程:实名认证→填报信息→签订缴存协议及代扣协议→账户设立;
(2)线下办理流程:提交身份证明及银行卡→审核→签订协议→账户设立。
3.缴存灵活:
(1)实行“按月划扣”方式,当月20日(含)前开户的当月划扣,20日后的次月划扣;
(2)支持年度内一次性或多次补缴。灵活就业缴存人可一次或多次补缴已设立账户期间的住房公积金,但补缴额度与已缴额度不得超过对应缴存年度金额上限。
(3)缴存基数按规定上下限执行,缴存比例在10%–24%之间自主选择,每年可调整一次。
(4)灵活就业缴存人缴存的住房公积金自存入个人账户之日起,按照中国人民银行规定的公积金存款利率计息。
(三)账户管理与转移衔接
1.每个缴存人仅可有一个正常缴存账户;
2.身份在“灵活就业缴存人”与“单位职工”之间转换时,账户应相应转移,保障连续缴存;
3.与缴存单位解除劳动关系但尚未结清住房公积金贷款的缴存人,应在离职后2个月内主动申请转入灵活就业缴存人账户继续缴存;逾期未办理的,市住房公积金中心可将其账户自动转入灵活就业缴存人管理;
4.账户连续6个月以上无缴存且余额为零的,将被注销。
(四)明确缴存与提取规定
1.缴存:取消原条款中“自愿缴存人员自销户之日起满1年方可再次申请自愿缴存”的限制,可随时开户缴存;
2.提取:明确无本市住房公积金贷款的,可自愿终止缴存并办理销户提取。
(五)贷款相关要求
灵活就业缴存人作为借款申请人或共同借款人(缴存状态为正常)办理住房公积金贷款业务时,按照以下要求进行业务处理:
1.住房公积金贷款月还款额不得超过家庭月缴存额;
2.灵活就业缴存人月收入按住房公积金缴存基数认定;
3.借款申请人及共同借款人申请贷款时均需办理“逐月冲还贷”;
4.贷款发放后,灵活就业缴存人连续3个月不履行缴存义务,灵活就业缴存人调整月缴存额导致家庭月缴存额低于住房公积金贷款月还款额的或违反住房公积金借款合同约定的其他情形的,市住房公积金中心有权提前收回贷款或调整贷款利率。
(六)补贴相关要求
灵活就业缴存人符合条件者可享受相关补贴,补贴资金转入其个人住房公积金账户用于住房消费支出。具体补贴范围、标准及申领流程按市住房公积金中心制定的灵活就业人员参加住房公积金制度补贴实施办法执行。
结 语
这些政策,涵盖了从贷款、提取到灵活就业人员参保的所有新政。目前仍在征求意见阶段,如果你对某项调整有建议,可在3月17日前通过指定邮箱(lzzfgjjyjzj@***)反馈。













